:::

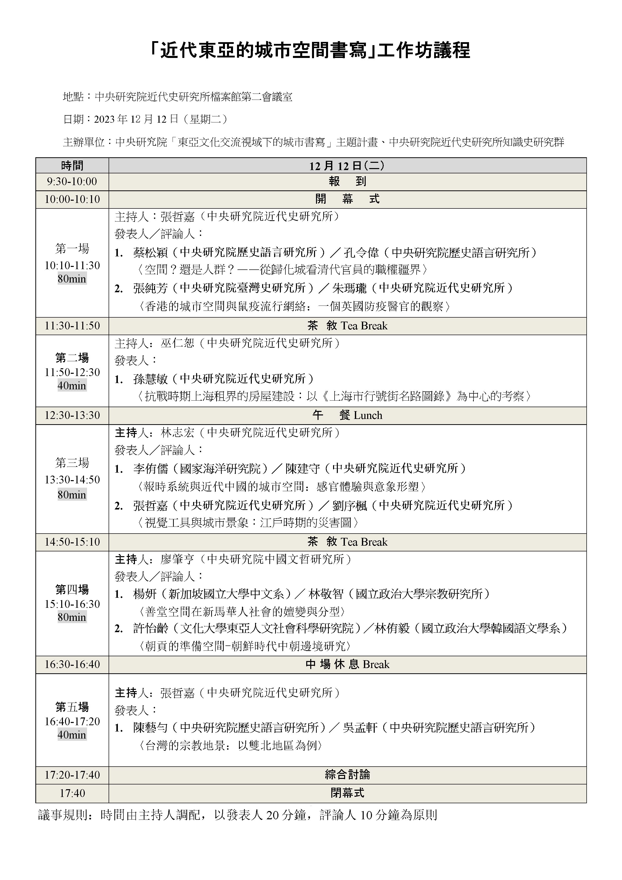
東亞計畫「近代東亞的城市空間書寫」工作坊


  • 日期 : 2023/12/12 09:00~2023/12/12 18:00

主講人: 參見報名連結議程

時間:12月12日(二)

地點: 中央研究院近代史研究所檔案館第二會議室

工作坊詳細議程以及演講、工作坊海報繫於附件。

報名截止:12月5日(二) (如人數額滿將提前截止)

**報名連結**

檔案下載

東亞計畫「近代東亞的城市空間書寫」工作坊
Facebook Facebook
Youtube Youtube
Instagram Instagram
twitter Twitter
weibo Weibo